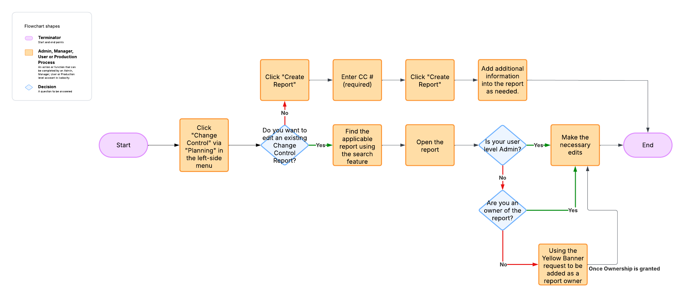
Implementation Workflow
Follow this workflow to efficiently create and manage change controls. This guide outlines the recommended steps for documenting, reviewing, and approving changes to ensure consistent, compliant processes.
Purpose
This workflow is designed to guide users through creating a change control in a structured and efficient way. By following these steps, you’ll reduce errors, maintain proper documentation, and ensure your team can implement changes reliably while meeting regulatory and quality requirements.

*Having trouble seeing the details? Download the PDF and zoom in for a closer look!*
Was this article helpful?
That’s Great!
Thank you for your feedback
Sorry! We couldn't be helpful
Thank you for your feedback
Feedback sent
We appreciate your effort and will try to fix the article