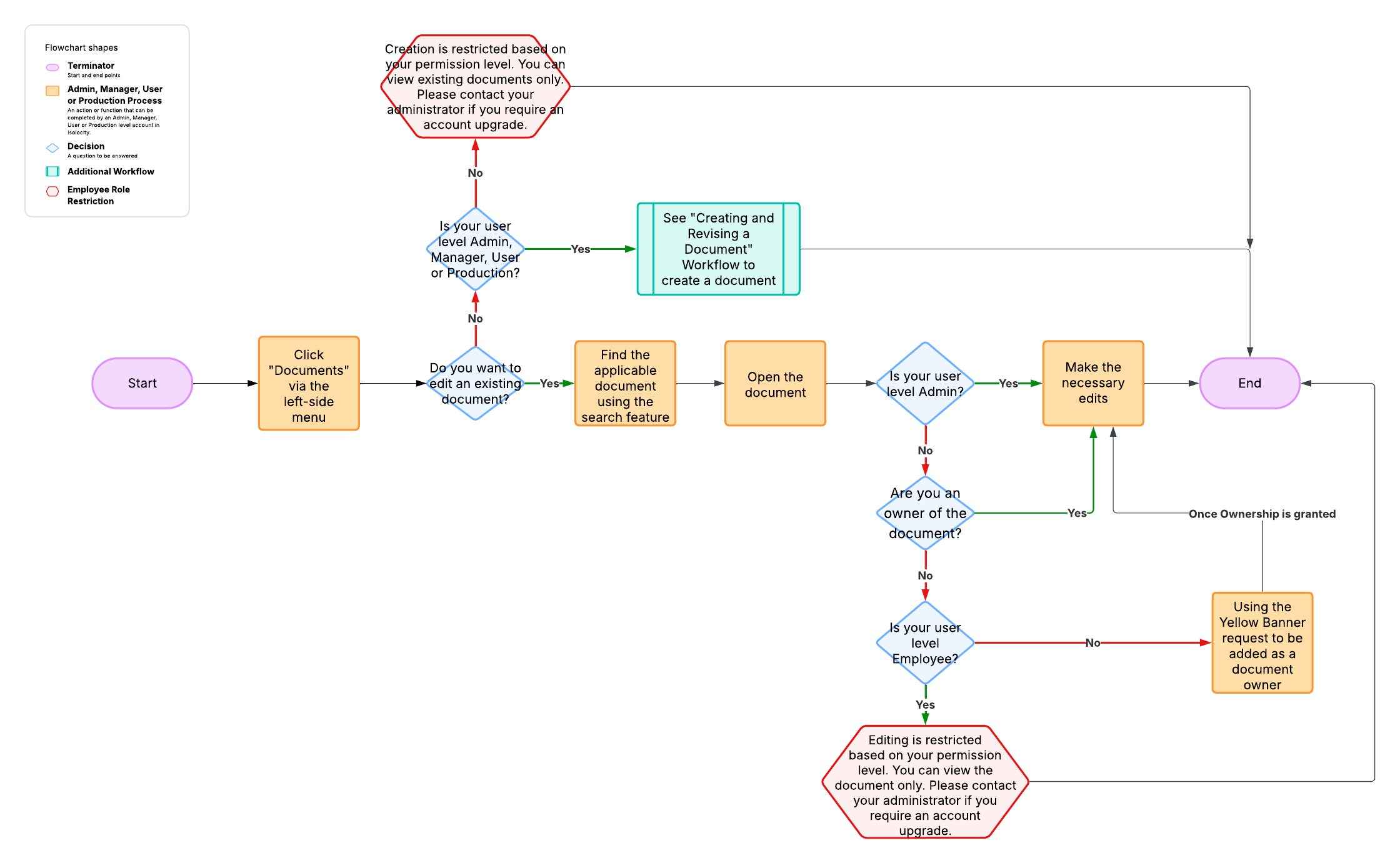
Implementation Workflow
Follow this workflow to efficiently set up and manage document permissions. This guide outlines the recommended steps for assigning access, reviewing permission settings, and ensuring the right users have the appropriate level of access.
Purpose
This workflow is designed to guide users through configuring document permissions in a structured and consistent way. By following these steps, you’ll reduce errors, maintain proper access controls, and ensure your team can securely manage documents while protecting sensitive information.

*Having trouble seeing the details? Download the PDF and zoom in for a closer look!*
Was this article helpful?
That’s Great!
Thank you for your feedback
Sorry! We couldn't be helpful
Thank you for your feedback
Feedback sent
We appreciate your effort and will try to fix the article