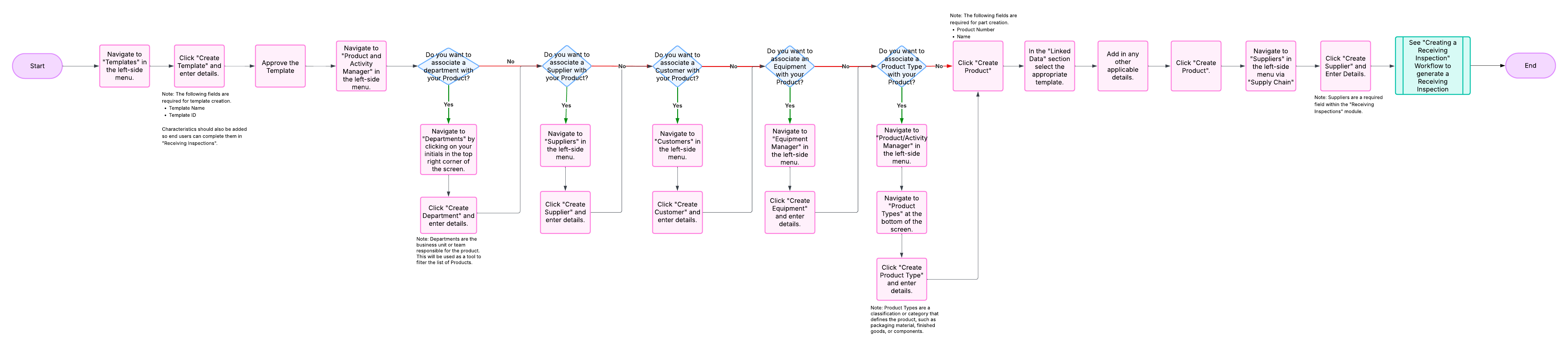
Implementation Workflow
Follow this structured path to configure your Receiving Inspections efficiently. This workflow outlines the recommended order for setting up modules, defining inspection criteria, and training your team to perform accurate, consistent checks on incoming materials.
Purpose
This setup workflow is designed to guide new users through Receiving Inspection configuration in the most efficient order. Following these steps helps avoid common errors, speeds adoption, and ensures your team can maintain reliable inspection practices for all incoming goods.

*Having trouble seeing the details? Download the PDF and zoom in for a closer look!*
Was this article helpful?
That’s Great!
Thank you for your feedback
Sorry! We couldn't be helpful
Thank you for your feedback
Feedback sent
We appreciate your effort and will try to fix the article