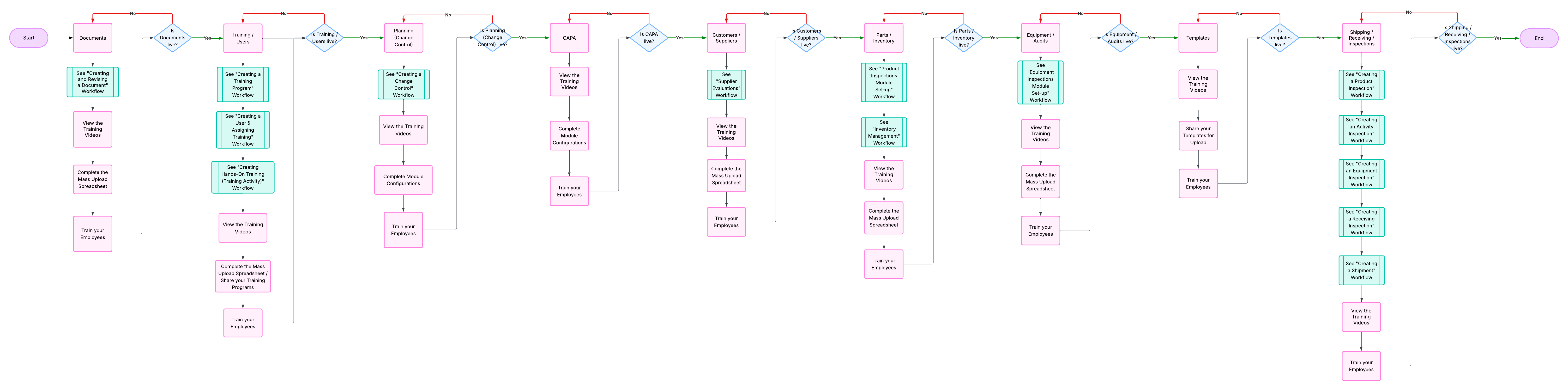
Implementation Workflow
Follow this optimized implementation path to get up and running quickly. This workflow shows the best order to set up modules, complete key tasks, and train your team for long-term success.
Purpose
This workflow is designed to guide new users through setup in the most efficient order. By following the steps in sequence, you’ll avoid common pitfalls, streamline adoption, and set your team up for ongoing success.

*Having trouble seeing the details? Download the PDF and zoom in for a closer look!*
Was this article helpful?
That’s Great!
Thank you for your feedback
Sorry! We couldn't be helpful
Thank you for your feedback
Feedback sent
We appreciate your effort and will try to fix the article