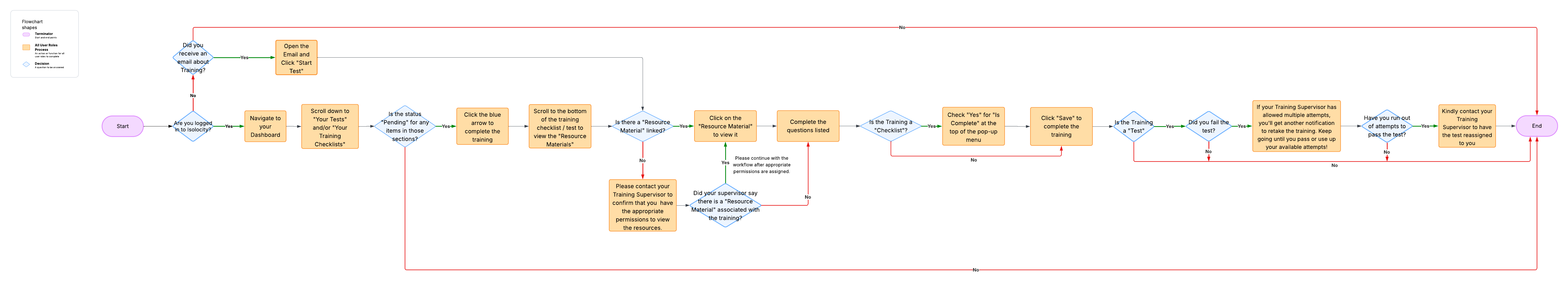
Implementation Workflow
Follow this workflow to efficiently complete required training. This guide outlines the recommended steps for accessing training modules, tracking progress, and confirming completion.
Purpose
This workflow is designed to guide users through completing training in a structured and consistent way. By following these steps, you’ll ensure all training requirements are met, track progress accurately, and support your team’s ongoing development and compliance.

*Having trouble seeing the details? Download the PDF and zoom in for a closer look!*
Was this article helpful?
That’s Great!
Thank you for your feedback
Sorry! We couldn't be helpful
Thank you for your feedback
Feedback sent
We appreciate your effort and will try to fix the article